各用人单位:
根据《中华人民共和国残疾人保障法》《残疾人就业条例》《山西省财政厅山西省地方税务局 山西省残疾人联合会 中国人民银行太原中心支行关于印发〈全省残疾人就业保障金征收使用管理实施办法〉的通知》(晋财综〔2016〕8号)、《山西省发展和改革委员会等6部门关于贯彻落实国家发展和改革委员会6部门<关于完善残疾人就业保障金制度更好促进残疾人就业的总体方案>的通知》(晋发改收费发〔2020〕64号)和中国残联办公厅《关于明确按比例就业联网认证 “跨省通办”工作有关事项的通知》(残联厅函〔2022〕63号)文件精神,现就全市用人单位2025年度安排残疾人就业情况年审(联网认证)的通知:
一、申报对象
2025年度已安排残疾人就业的全市党政机关、团体、事业单位、企业和民办非企业。
二、申报时间
1、集中安排残疾人就业的单位申报时间为:2026年3月1日—2026年4月30日。
2、其他安排残疾人就业的单位申报时间为:2026年3月1日—2026年10月31日。
三、申报方式
用人单位全部采取网上申请办理的方式进行残疾人按比例就业申报。
用人单位登录按比例联网网报系统(网址:http://220.194.147.73:8443/wbxt/#/login)点击“我要申报”跳转登录界面,输入账号,密码登录进行申报。申报时按照要求如实填写单位、残疾职工信息并按要求上传相关申报材料,系统自动生成安置结果,最后点击“上报”,审核单位完成审核后,申报单位再点击“完成申报”,即申报审核完成。
用人单位如对系统的审核结果有异议,可根据系统提示上传相关证明材料,并对所提交信息、资料做出承诺,提交后由对应残联(残疾人就业服务机构)进行网上审核确认(系统操作指导:1、登录系统后可在右上角下载“系统操作手册”学习;2、登录“中国残疾人就业创业网络服务平台”点击“免费公开课”再点击“用人单位如何进行按比例联网认证”视频指导学习)。
用人单位存在劳务派遣残疾人,且经与劳务派遣公司协商一致计入本单位(实际用工)的,1、需要填报与派遣单位签订的确定为本单位的派遣协议;2、请通知劳务派遣机构登录中国残疾人就业创业网络服务平台进行机构备案(备案教程请登录中国残疾人就业创业网络服务平台,点击“免费公开课”再点击“劳务派遣备案操作流程”进行学习),如未备案,用人单位将无法关联劳务派遣机构进行按比例就业认证。
四、注意事项
(一)请在规定时间内申报,申报材料应当完整、真实、合法、有效。
(二)用人单位网上申报通过后,可在承诺办结日前登录年审系统,获取告知信息,了解办理状态。已办结的,推送税务部门后,可下载打印电子确认书。
(三)年审结果市、县残疾人就业服务机构将及时推送当地相关税务部门,便于税务部门在征缴残疾人就业保障金中减免使用。
五、超比例安排残疾人奖励申报
实际安排就业的残疾人数超过本单位在职职工总数1.5%(不含1.5%),且超出部分为1人以上(含1人)的用人单位可申请超比例安排残疾人奖励,申报时间为2026年3月 1日至 4月 10日,线下申报。(详情咨询当地残联或残疾人服务机构)
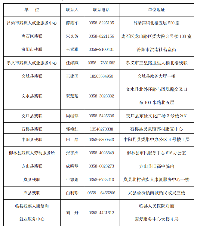
六、联系方式
